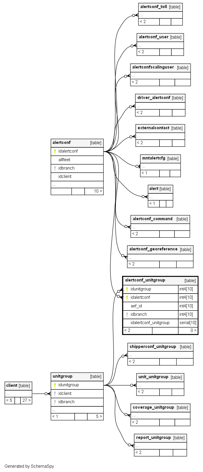
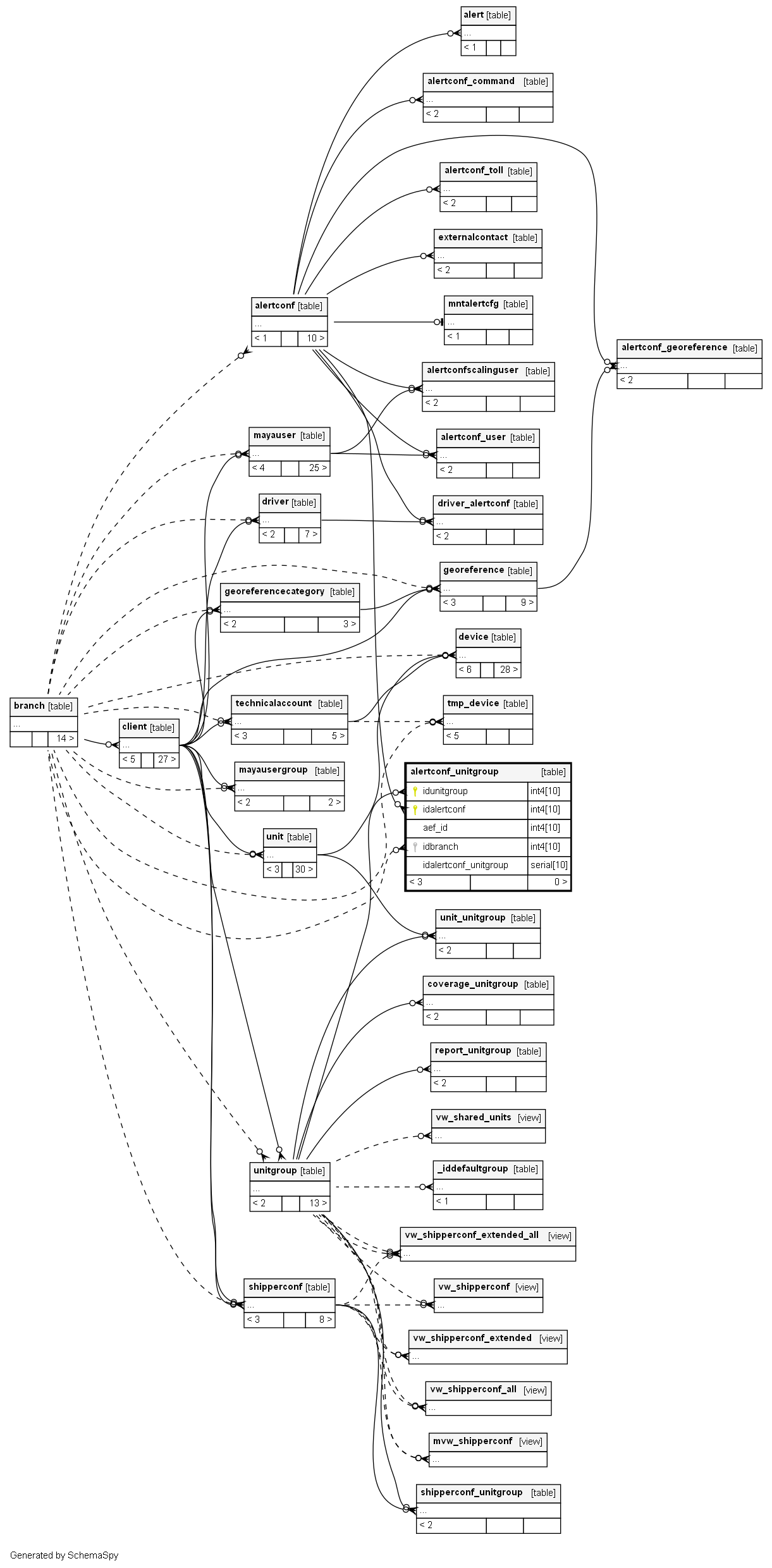
Columns
| Column | Type | Size | Nulls | Auto | Default | Children | Parents | Comments | |||
|---|---|---|---|---|---|---|---|---|---|---|---|
| idunitgroup | int4 | 10 | null |
|
|
||||||
| idalertconf | int4 | 10 | null |
|
|
||||||
| aef_id | int4 | 10 | √ | null |
|
|
|||||
| idbranch | int4 | 10 | √ | null |
|
|
|||||
| idalertconf_unitgroup | serial | 10 | √ | √ | nextval('sec_idalertconf_unitgroup'::regclass) |
|
|
Indexes
| Constraint Name | Type | Sort | Column(s) |
|---|---|---|---|
| PK_alertconf_unitgroup | Primary key | Asc/Asc | idunitgroup + idalertconf |
| idx_alertconf_unitgroup | Performance | Asc | idalertconf |



