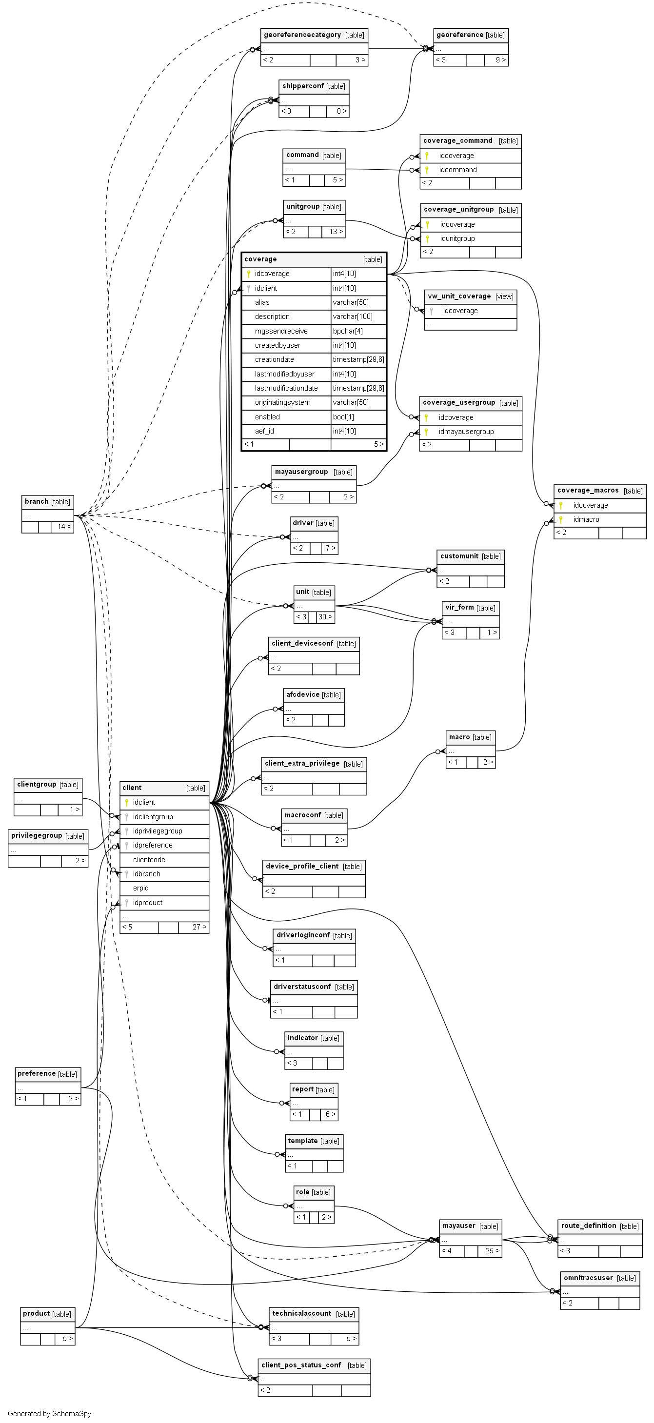
Columns
| Column | Type | Size | Nulls | Auto | Default | Children | Parents | Comments | |||||||||||||||
|---|---|---|---|---|---|---|---|---|---|---|---|---|---|---|---|---|---|---|---|---|---|---|---|
| idcoverage | int4 | 10 | null |
|
|
||||||||||||||||||
| idclient | int4 | 10 | null |
|
|
||||||||||||||||||
| alias | varchar | 50 | null |
|
|
||||||||||||||||||
| description | varchar | 100 | √ | null |
|
|
|||||||||||||||||
| mgssendreceive | bpchar | 4 | null |
|
|
||||||||||||||||||
| createdbyuser | int4 | 10 | null |
|
|
||||||||||||||||||
| creationdate | timestamp | 29,6 | null |
|
|
||||||||||||||||||
| lastmodifiedbyuser | int4 | 10 | null |
|
|
||||||||||||||||||
| lastmodificationdate | timestamp | 29,6 | null |
|
|
||||||||||||||||||
| originatingsystem | varchar | 50 | null |
|
|
||||||||||||||||||
| enabled | bool | 1 | true |
|
|
||||||||||||||||||
| aef_id | int4 | 10 | √ | null |
|
|
Indexes
| Constraint Name | Type | Sort | Column(s) |
|---|---|---|---|
| PK_coverage | Primary key | Asc | idcoverage |
| UQ_coverage_idcoverage | Must be unique | Asc | idcoverage |



