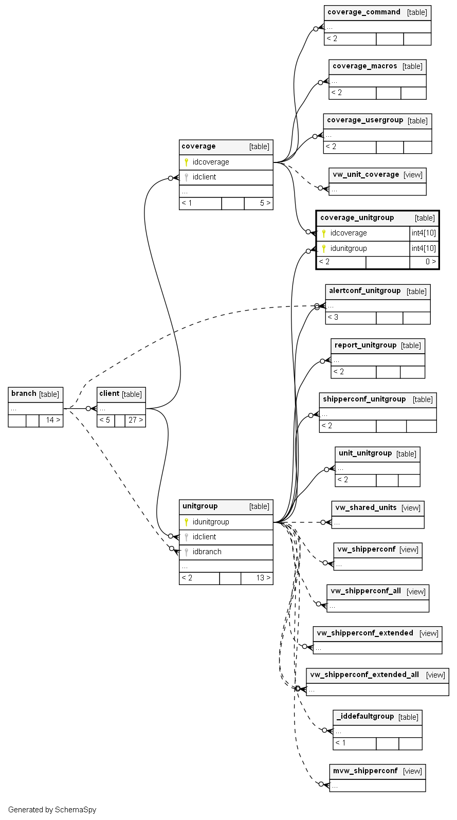
coverage_unitgroup


Description

Defines access granting over a unitgroup

Columns

Column Type Size Nulls Auto Default Children Parents Comments
idcoverage int4 10 null
coverage.idcoverage FK_coverage_unitgroup_coverage C
idunitgroup int4 10 null
unitgroup.idunitgroup FK_coverage_unitgroup_unitgroup C

Indexes

Constraint Name Type Sort Column(s)
PK_usercoverage Primary key Asc/Asc idcoverage + idunitgroup
id_coverage_unitgroup_idunitgroup Performance Asc idunitgroup

Relationships