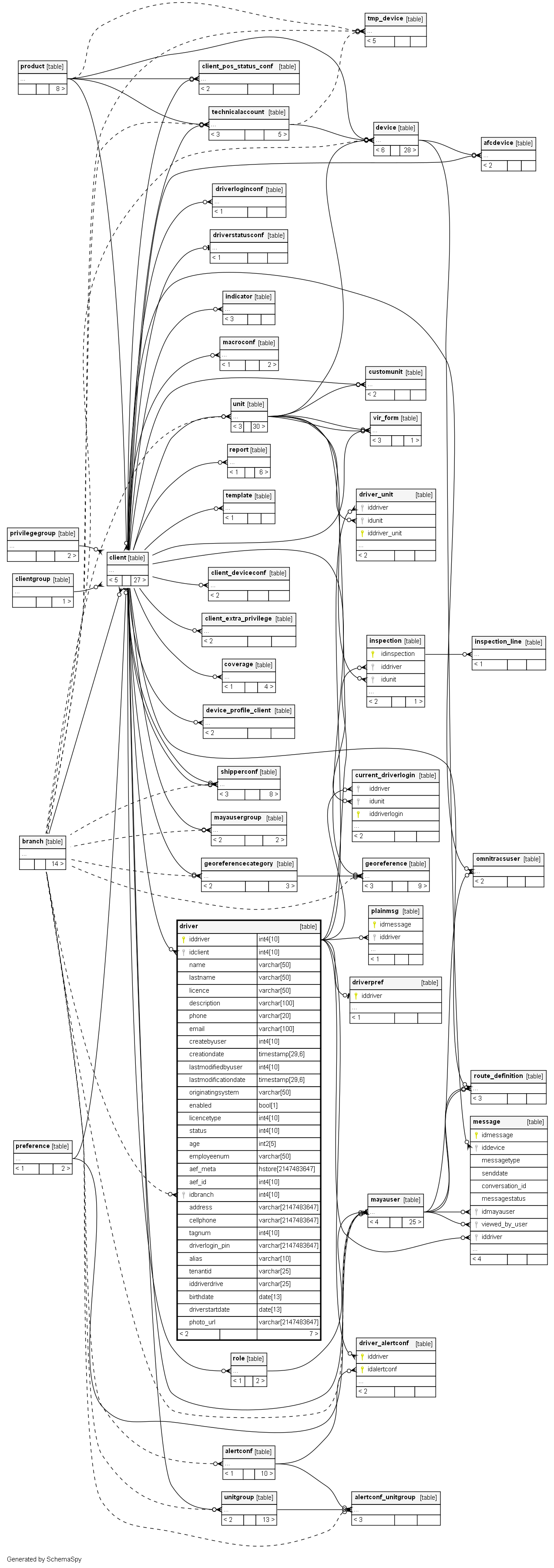
driver


Description

Unit drivers, client employees

Columns

Column Type Size Nulls Auto Default Children Parents Comments
iddriver int4 10 null
current_driverlogin.iddriver fk_current_driverlogin_iddriver R
driver_alertconf.iddriver FK_driver_alertconf_driver R
driver_unit.iddriver FK_driver_unit_driver R
driverpref.iddriver fk_driverpref_iddriver R
inspection.iddriver iddriver_inspection_fk R
message.iddriver message_driver_fk_iddriver R
plainmsg.iddriver fk_plainmsg_driver R
idclient int4 10 null
client.idclient FK_driver_client R
name varchar 50 null
lastname varchar 50 null
licence varchar 50 null
description varchar 100 null
phone varchar 20 null
email varchar 100 null
createbyuser int4 10 null
creationdate timestamp 29,6 null
lastmodifiedbyuser int4 10 null
lastmodificationdate timestamp 29,6 null
originatingsystem varchar 50 null
enabled bool 1 true
licencetype int4 10 0
status int4 10 0
age int2 5 null
employeenum varchar 50 null
aef_meta hstore 2147483647 null
aef_id int4 10 null
idbranch int4 10 null
branch.idbranch Implied Constraint R
address varchar 2147483647 null

Direccion del Conductor

cellphone varchar 2147483647 null

Numero de Celular del Conductor

tagnum int4 10 0

Numero de identificación personal del conductor

driverlogin_pin varchar 2147483647 null
alias varchar 10 null
tenantid varchar 25 null

The tenant id from drive api

iddriverdrive varchar 25 null

The driver id from drive api

birthdate date 13 null
driverstartdate date 13 null
photo_url varchar 2147483647 null

Indexes

Constraint Name Type Sort Column(s)
PK_driver Primary key Asc iddriver
UQ_driver_iddriver Must be unique Asc iddriver

Relationships