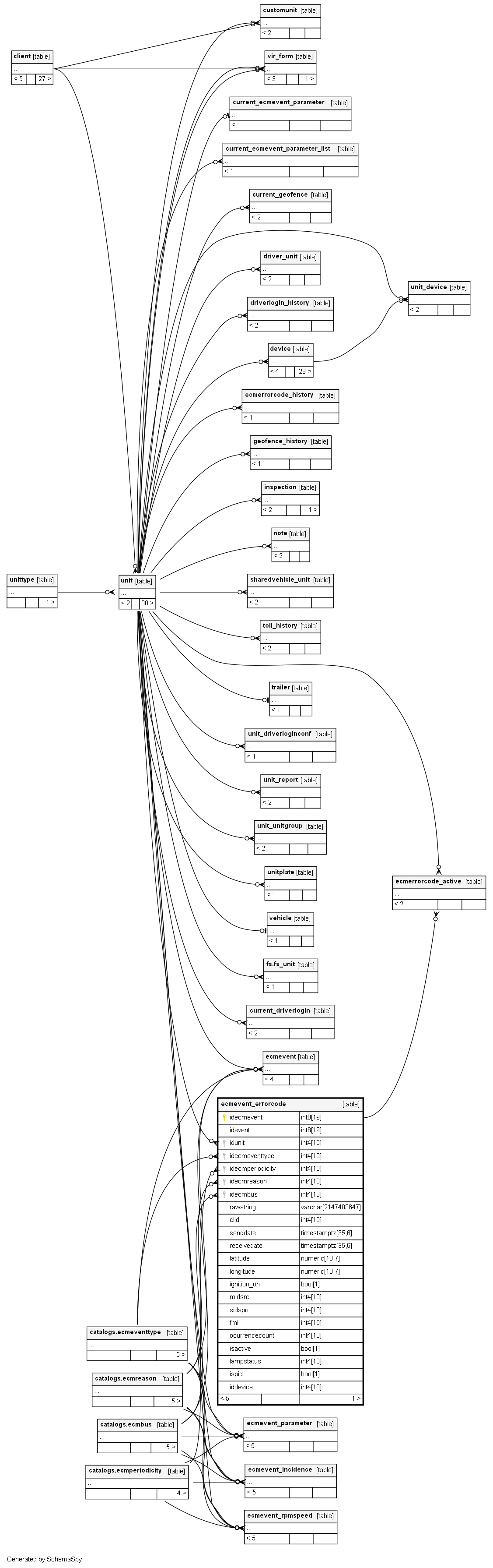
Columns
| Column | Type | Size | Nulls | Auto | Default | Children | Parents | Comments | |||
|---|---|---|---|---|---|---|---|---|---|---|---|
| idecmevent | int8 | 19 | null |
|
|
||||||
| idevent | int8 | 19 | null |
|
|
||||||
| idunit | int4 | 10 | √ | null |
|
|
|||||
| idecmeventtype | int4 | 10 | null |
|
|
||||||
| idecmperiodicity | int4 | 10 | null |
|
|
||||||
| idecmreason | int4 | 10 | null |
|
|
||||||
| idecmbus | int4 | 10 | null |
|
|
||||||
| rawstring | varchar | 2147483647 | null |
|
|
||||||
| clid | int4 | 10 | √ | null |
|
|
|||||
| senddate | timestamptz | 35,6 | null |
|
|
||||||
| receivedate | timestamptz | 35,6 | null |
|
|
||||||
| latitude | numeric | 10,7 | null |
|
|
||||||
| longitude | numeric | 10,7 | null |
|
|
||||||
| ignition_on | bool | 1 | √ | null |
|
|
|||||
| midsrc | int4 | 10 | √ | null |
|
|
|||||
| sidspn | int4 | 10 | null |
|
|
||||||
| fmi | int4 | 10 | null |
|
|
||||||
| ocurrencecount | int4 | 10 | √ | null |
|
|
|||||
| isactive | bool | 1 | √ | null |
|
|
|||||
| lampstatus | int4 | 10 | √ | null |
|
|
|||||
| ispid | bool | 1 | √ | null |
|
|
|||||
| iddevice | int4 | 10 | √ | null |
|
|
Indexes
| Constraint Name | Type | Sort | Column(s) |
|---|---|---|---|
| pk_ecmevent_errorcode | Primary key | Asc | idecmevent |
| ecmevent_errorcode_senddate_idx | Performance | Asc | senddate |



