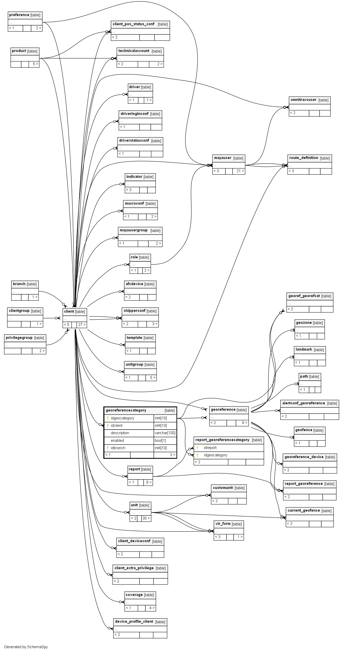
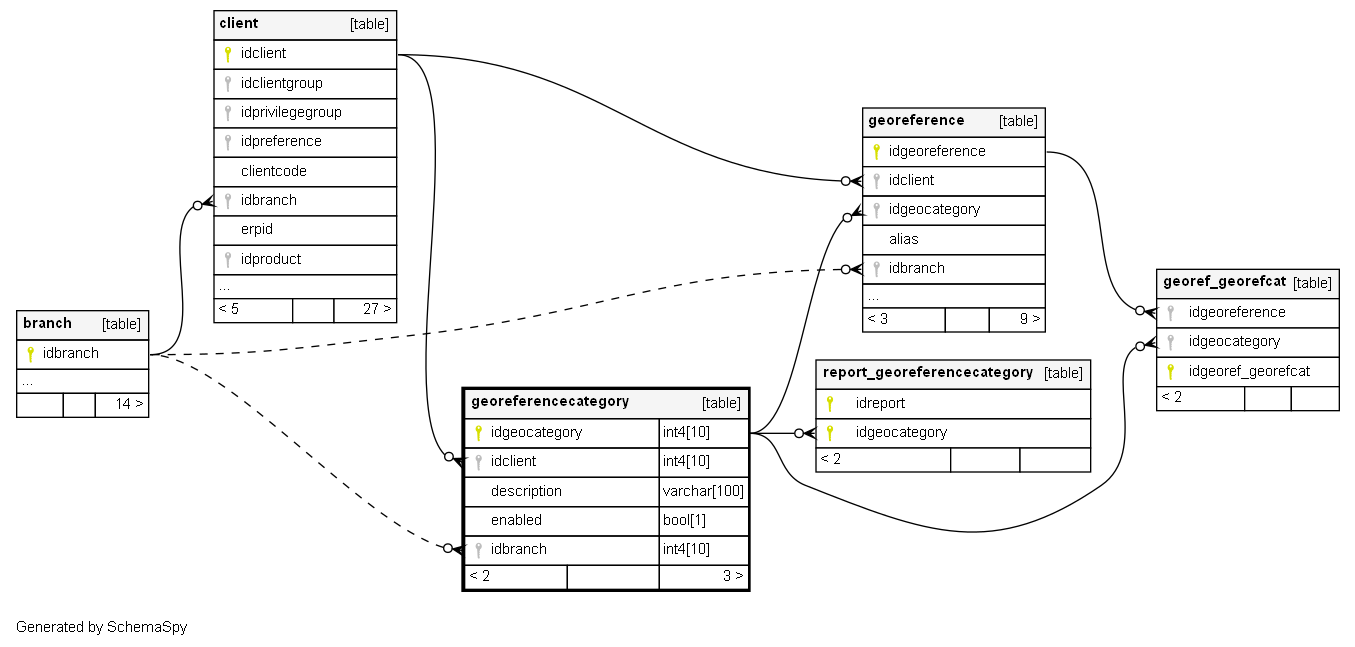
Columns
| Column | Type | Size | Nulls | Auto | Default | Children | Parents | Comments | |||||||||
|---|---|---|---|---|---|---|---|---|---|---|---|---|---|---|---|---|---|
| idgeocategory | int4 | 10 | null |
|
|
||||||||||||
| idclient | int4 | 10 | null |
|
|
||||||||||||
| description | varchar | 100 | null |
|
|
||||||||||||
| enabled | bool | 1 | true |
|
|
||||||||||||
| idbranch | int4 | 10 | √ | null |
|
|
Indexes
| Constraint Name | Type | Sort | Column(s) |
|---|---|---|---|
| PK_catgeoreference | Primary key | Asc | idgeocategory |
| UQ_georeferencecategory_idgeocategory | Must be unique | Asc | idgeocategory |



