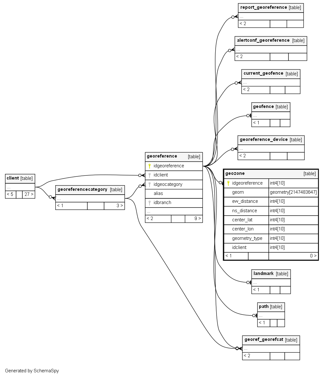
Columns
| Column | Type | Size | Nulls | Auto | Default | Children | Parents | Comments | |||
|---|---|---|---|---|---|---|---|---|---|---|---|
| idgeoreference | int4 | 10 | null |
|
|
||||||
| geom | geometry | 2147483647 | null |
|
|
||||||
| ew_distance | int4 | 10 | √ | null |
|
|
|||||
| ns_distance | int4 | 10 | √ | null |
|
|
|||||
| center_lat | int4 | 10 | √ | null |
|
|
|||||
| center_lon | int4 | 10 | √ | null |
|
|
|||||
| geometry_type | int4 | 10 | √ | null |
|
|
|||||
| idclient | int4 | 10 | √ | null |
|
|
Indexes
| Constraint Name | Type | Sort | Column(s) |
|---|---|---|---|
| PK_geozone | Primary key | Asc | idgeoreference |



