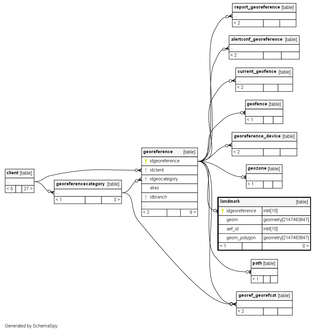
Columns
| Column | Type | Size | Nulls | Auto | Default | Children | Parents | Comments | |||
|---|---|---|---|---|---|---|---|---|---|---|---|
| idgeoreference | int4 | 10 | null |
|
|
||||||
| geom | geometry | 2147483647 | null |
|
|
||||||
| aef_id | int4 | 10 | √ | null |
|
|
|||||
| geom_polygon | geometry | 2147483647 | √ | null |
|
|
Indexes
| Constraint Name | Type | Sort | Column(s) |
|---|---|---|---|
| PK_landmark | Primary key | Asc | idgeoreference |
| idx_landmark_geom | Performance | Asc | geom |
| idx_landmark_geom_polygon | Performance | Asc | geom_polygon |



