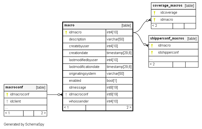
macro


Description

Predefined structures for messages

Columns

Column Type Size Nulls Auto Default Children Parents Comments
idmacro int4 10 null
coverage_macros.idmacro FK_coverage_macros_macro R
shipperconf_macros.idmacro FK_shipperconf_macros_macro R
description varchar 50 null
createbyuser int4 10 null
creationdate timestamp 29,6 null
lastmodifiedbyuser int4 10 null
lastmodificationdate timestamp 29,6 null
originatingsystem varchar 50 null
enabled bool 1 true
idmessage int8 19 null
idmacroconf int8 19 null
macroconf.idmacroconf fk_macro_macroconf R
whoissender int4 10 null

Defines who is sending the macro. 0 is the command center and 1 is the device.

Indexes

Constraint Name Type Sort Column(s)
PK_idmacro Primary key Asc idmacro
idx_macro_idmessage Performance Asc idmessage
UQ_macro_idmacro Must be unique Asc idmacro

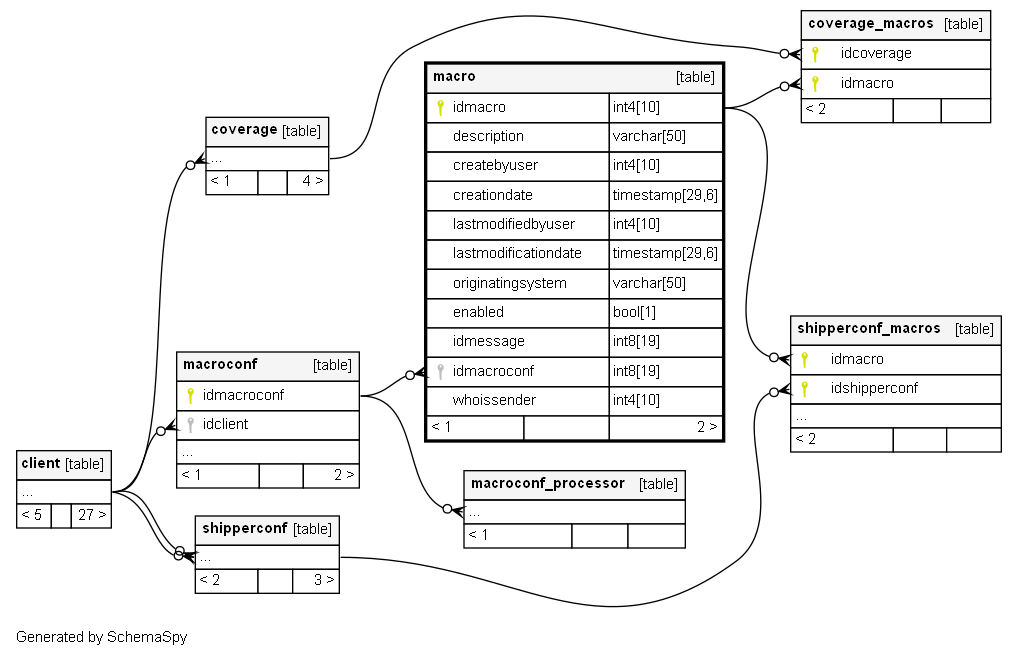
Relationships