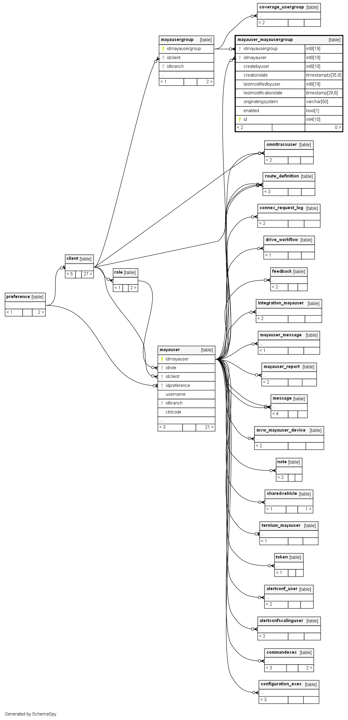
Columns
| Column | Type | Size | Nulls | Auto | Default | Children | Parents | Comments | |||
|---|---|---|---|---|---|---|---|---|---|---|---|
| idmayausergroup | int8 | 19 | null |
|
|
||||||
| idmayauser | int8 | 19 | null |
|
|
||||||
| createbyuser | int8 | 19 | null |
|
|
||||||
| creationdate | timestamptz | 35,6 | null |
|
|
||||||
| lastmodifiedbyuser | int8 | 19 | null |
|
|
||||||
| lastmodificationdate | timestamp | 29,6 | null |
|
|
||||||
| originatingsystem | varchar | 50 | null |
|
|
||||||
| enabled | bool | 1 | true |
|
|
||||||
| id | int4 | 10 | null |
|
|
Indexes
| Constraint Name | Type | Sort | Column(s) |
|---|---|---|---|
| PK_MAYAUSER_MAYAUSERGROUP | Primary key | Asc | id |
| idx_mayauser_mayausergroup_idmayauser | Performance | Asc | idmayauser |
| idx_mayauser_mayausergroup_idmayausergroup | Performance | Asc | idmayausergroup |



