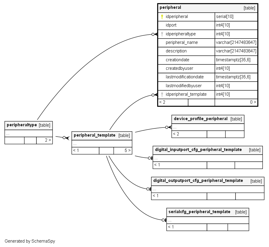
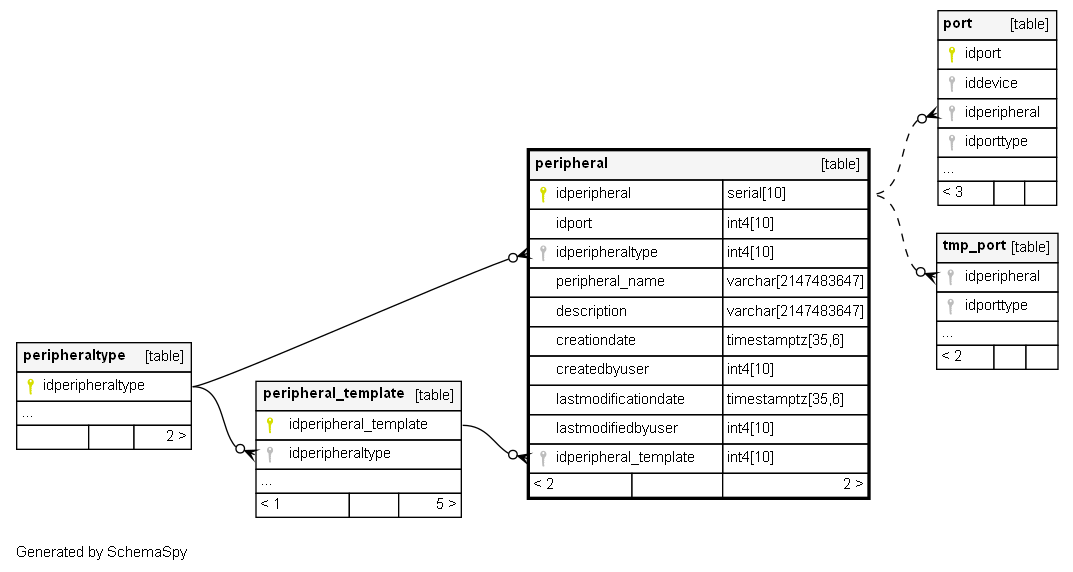
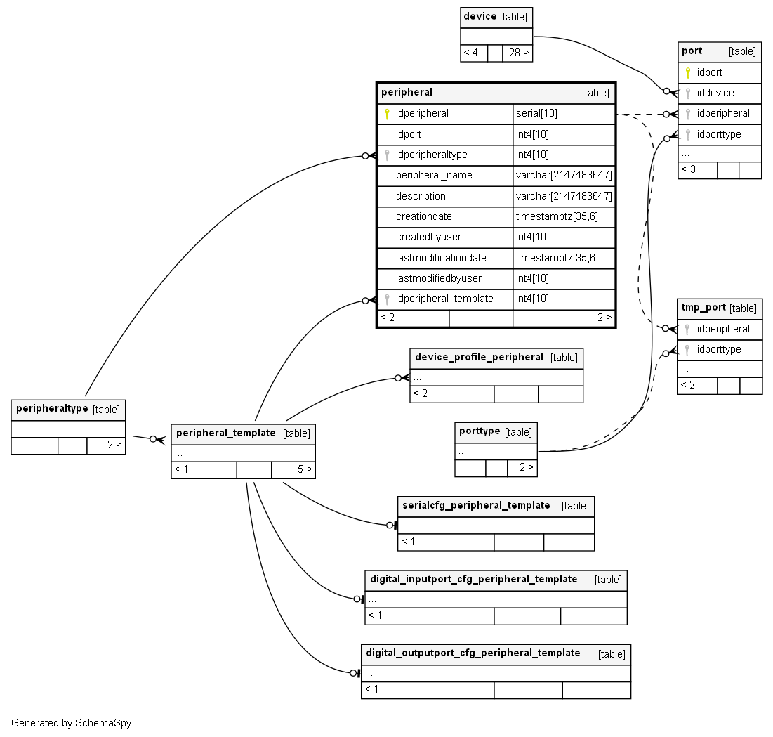
Columns
| Column | Type | Size | Nulls | Auto | Default | Children | Parents | Comments | ||||||
|---|---|---|---|---|---|---|---|---|---|---|---|---|---|---|
| idperipheral | serial | 10 | √ | nextval('peripheral_idperipheral_seq'::regclass) |
|
|
||||||||
| idport | int4 | 10 | null |
|
|
|||||||||
| idperipheraltype | int4 | 10 | null |
|
|
|||||||||
| peripheral_name | varchar | 2147483647 | √ | null |
|
|
||||||||
| description | varchar | 2147483647 | √ | null |
|
|
||||||||
| creationdate | timestamptz | 35,6 | √ | now() |
|
|
||||||||
| createdbyuser | int4 | 10 | √ | null |
|
|
||||||||
| lastmodificationdate | timestamptz | 35,6 | √ | now() |
|
|
||||||||
| lastmodifiedbyuser | int4 | 10 | √ | null |
|
|
||||||||
| idperipheral_template | int4 | 10 | √ | null |
|
|
Indexes
| Constraint Name | Type | Sort | Column(s) |
|---|---|---|---|
| peripheral_pkey | Primary key | Asc | idperipheral |
| idx_peripheral_idport_uq | Must be unique | Asc | idport |



