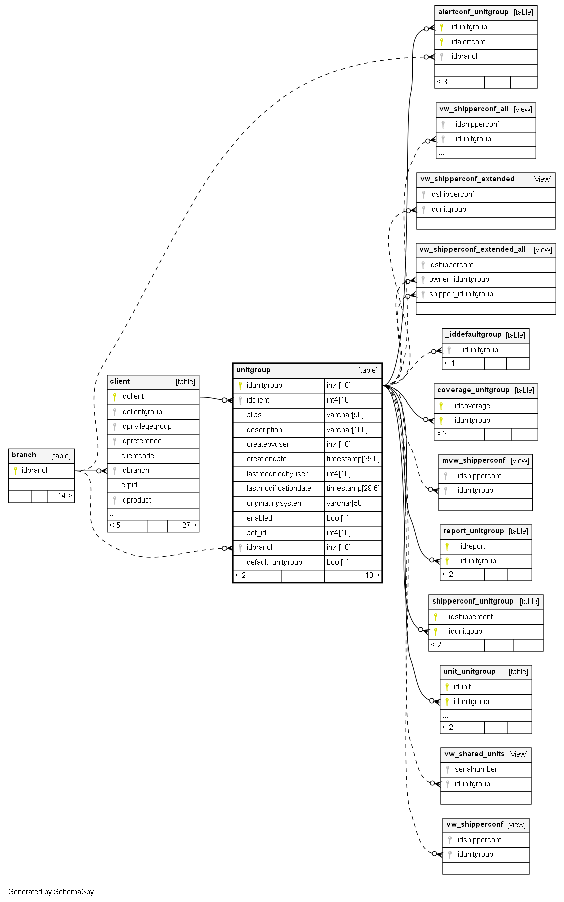
Columns
| Column | Type | Size | Nulls | Auto | Default | Children | Parents | Comments | |||||||||||||||||||||||||||||||||||||||
|---|---|---|---|---|---|---|---|---|---|---|---|---|---|---|---|---|---|---|---|---|---|---|---|---|---|---|---|---|---|---|---|---|---|---|---|---|---|---|---|---|---|---|---|---|---|---|---|
| idunitgroup | int4 | 10 | null |
|
|
||||||||||||||||||||||||||||||||||||||||||
| idclient | int4 | 10 | null |
|
|
||||||||||||||||||||||||||||||||||||||||||
| alias | varchar | 50 | null |
|
|
||||||||||||||||||||||||||||||||||||||||||
| description | varchar | 100 | √ | null |
|
|
|||||||||||||||||||||||||||||||||||||||||
| createbyuser | int4 | 10 | null |
|
|
||||||||||||||||||||||||||||||||||||||||||
| creationdate | timestamp | 29,6 | null |
|
|
||||||||||||||||||||||||||||||||||||||||||
| lastmodifiedbyuser | int4 | 10 | null |
|
|
||||||||||||||||||||||||||||||||||||||||||
| lastmodificationdate | timestamp | 29,6 | null |
|
|
||||||||||||||||||||||||||||||||||||||||||
| originatingsystem | varchar | 50 | null |
|
|
||||||||||||||||||||||||||||||||||||||||||
| enabled | bool | 1 | true |
|
|
||||||||||||||||||||||||||||||||||||||||||
| aef_id | int4 | 10 | √ | null |
|
|
|||||||||||||||||||||||||||||||||||||||||
| idbranch | int4 | 10 | √ | null |
|
|
|||||||||||||||||||||||||||||||||||||||||
| default_unitgroup | bool | 1 | √ | true |
|
|
Indexes
| Constraint Name | Type | Sort | Column(s) |
|---|---|---|---|
| PK_idunitgroup | Primary key | Asc | idunitgroup |
| idx_unitgroup | Performance | Asc | idclient |
| UQ_unitgroup_idunitgroup | Must be unique | Asc | idunitgroup |



