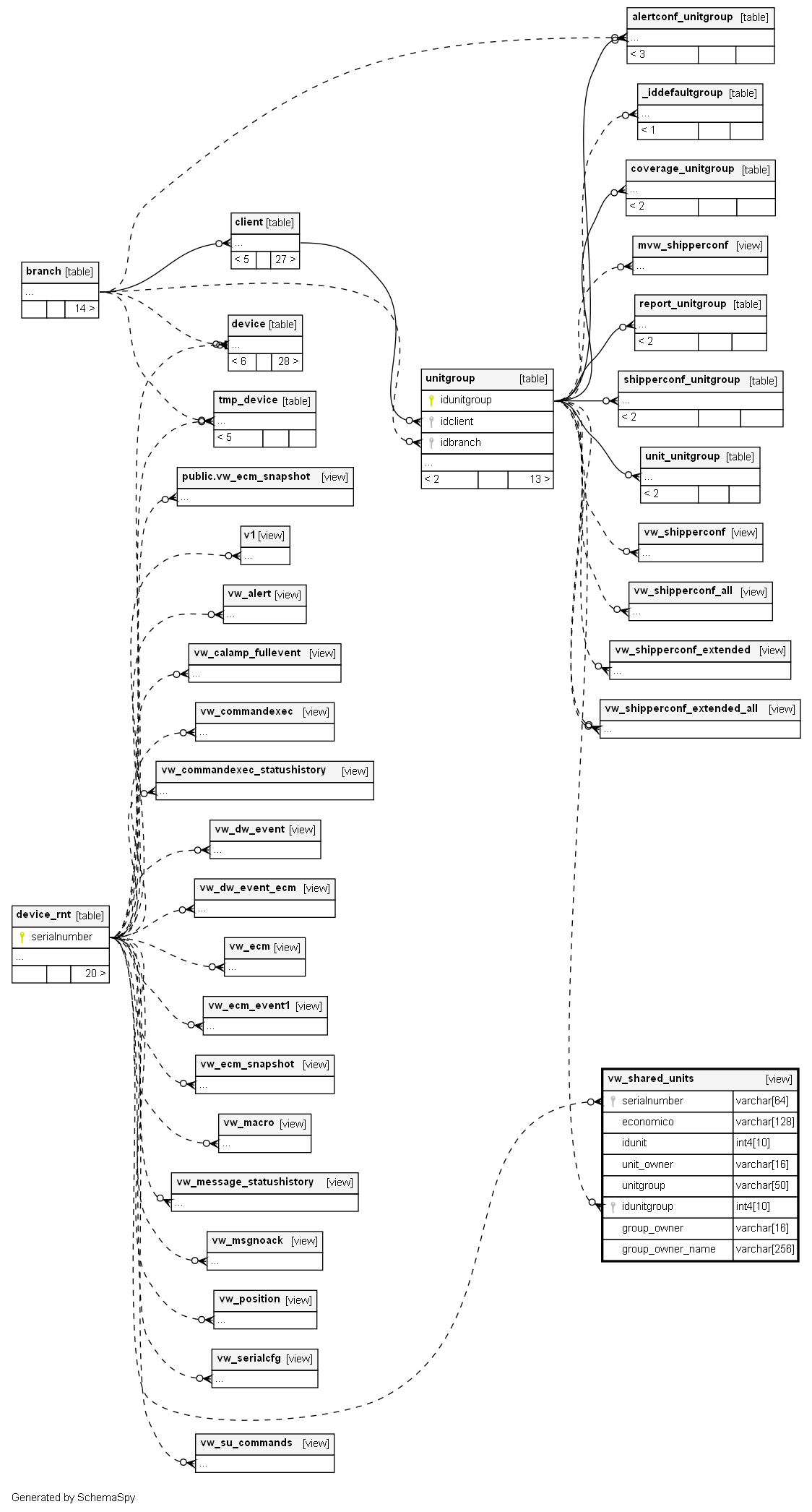
Columns
| Column | Type | Size | Nulls | Auto | Default | Children | Parents | Comments | |||
|---|---|---|---|---|---|---|---|---|---|---|---|
| serialnumber | varchar | 64 | √ | null |
|
|
|||||
| economico | varchar | 128 | √ | null |
|
|
|||||
| idunit | int4 | 10 | √ | null |
|
|
|||||
| unit_owner | varchar | 16 | √ | null |
|
|
|||||
| unitgroup | varchar | 50 | √ | null |
|
|
|||||
| idunitgroup | int4 | 10 | √ | null |
|
|
|||||
| group_owner | varchar | 16 | √ | null |
|
|
|||||
| group_owner_name | varchar | 256 | √ | null |
|
|


