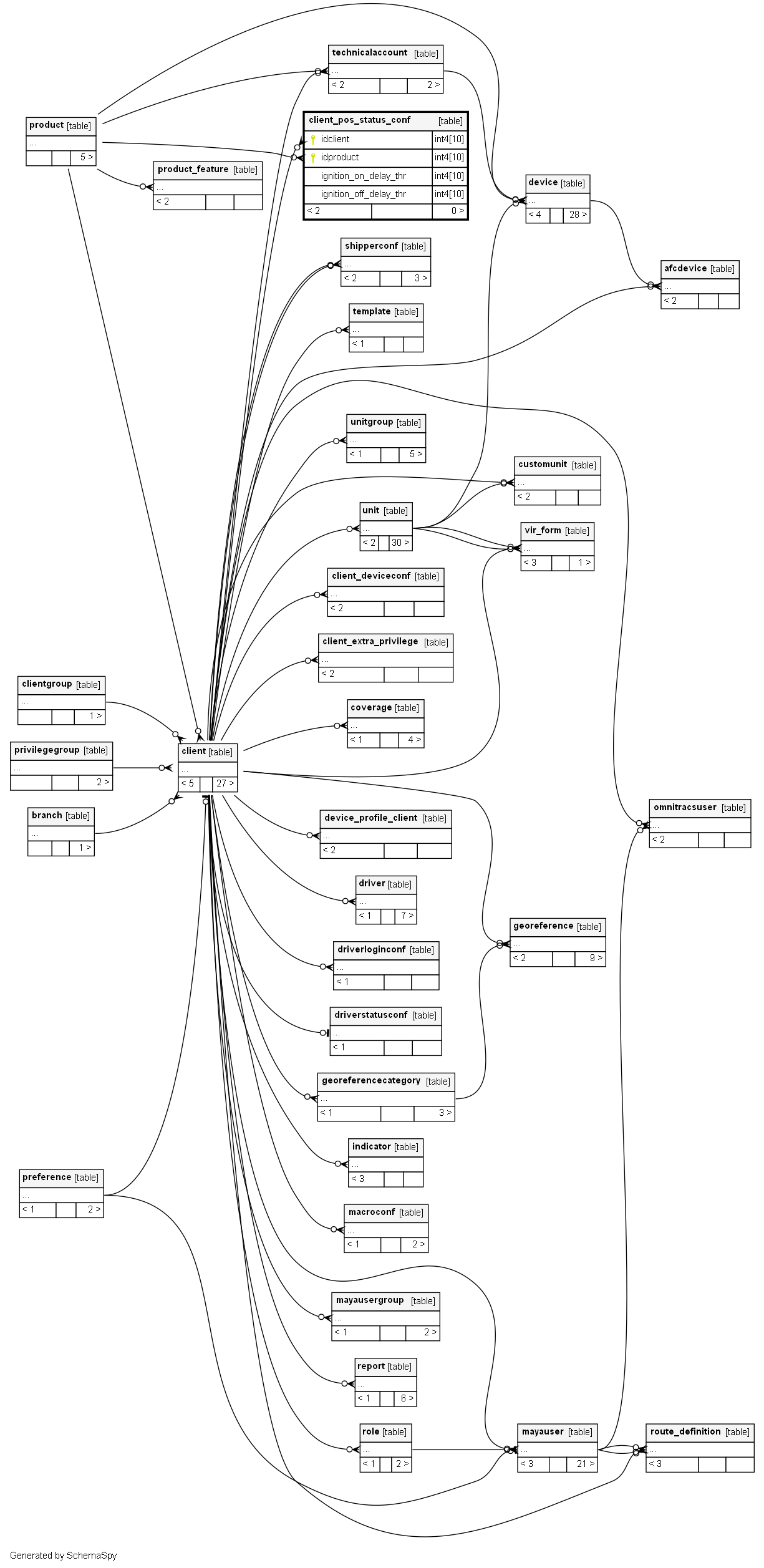
client_pos_status_conf


Columns

Column Type Size Nulls Auto Default Children Parents Comments
idclient int4 10 null
client.idclient fk_client_pos_status_conf_idclient R
idproduct int4 10 null
product.idproduct fk_client_pos_status_conf_idproduct R
ignition_on_delay_thr int4 10 null
ignition_off_delay_thr int4 10 null

Indexes

Constraint Name Type Sort Column(s)
client_pos_status_conf_pkey Primary key Asc/Asc idclient + idproduct

Relationships