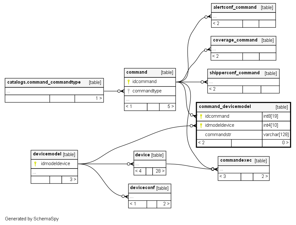
command_devicemodel


Description

Links a command (instruction) to how does a device implements it (set of subinstructions)

Columns

Column Type Size Nulls Auto Default Children Parents Comments
idcommand int8 19 null
command.idcommand FK_command_modeldevice_command R
idmodeldevice int4 10 null
devicemodel.idmodeldevice FK_command_modeldevice_modeldevice R
commandstr varchar 128 null

Indexes

Constraint Name Type Sort Column(s)
PK_commandmodeldevice Primary key Asc/Asc idcommand + idmodeldevice

Relationships