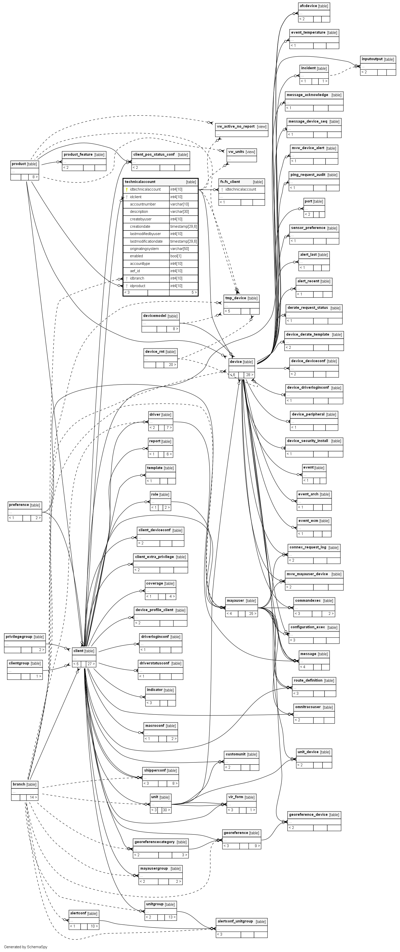
technicalaccount


Description

Provides the posibility to manage different services (at the device level) by using a single customer account

Columns

Column Type Size Nulls Auto Default Children Parents Comments
idtechnicalaccount int4 10 null
fs_client.idtechnicalaccount fk_fs_client_technicalaccount R
device.idtechnicalaccount FK_device_technicalaccount R
tmp_device.idtechnicalaccount Implied Constraint R
vw_active_no_report.idtechnicalaccount Implied Constraint R
vw_units.idtechnicalaccount Implied Constraint R
idclient int4 10 null
client.idclient FK_technicalaccount_client R
accountnumber varchar 10 null
description varchar 30 null
createbyuser int4 10 null
creationdate timestamp 29,6 null
lastmodifiedbyuser int4 10 null
lastmodificationdate timestamp 29,6 null
originatingsystem varchar 50 null
enabled bool 1 true
accounttype int4 10 0
aef_id int4 10 null
idbranch int4 10 null
branch.idbranch Implied Constraint R
idproduct int4 10 null
product.idproduct fk_technicalaccount_idproduct R

Indexes

Constraint Name Type Sort Column(s)
PK_idtechnicalaccount Primary key Asc idtechnicalaccount
idx_technicalaccount_client Performance Asc idclient
UQ_technicalaccount_idtechnicalaccount Must be unique Asc idtechnicalaccount

Relationships