maya
.public
Tables
(current)
Columns
Constraints
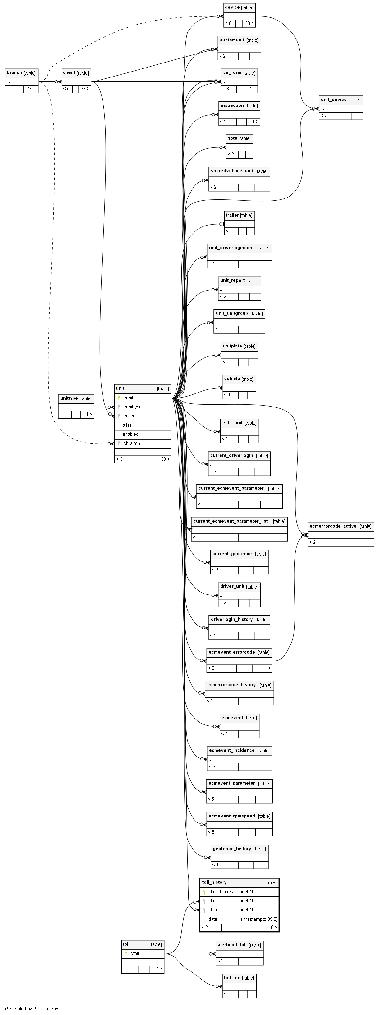
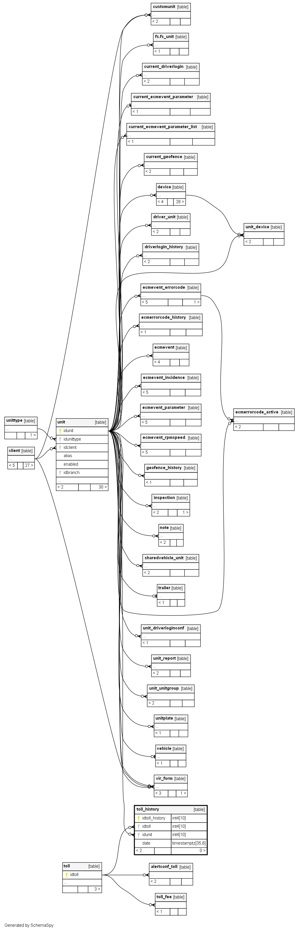
Relationships
Orphan Tables
Anomalies
Routines
toll_history
Columns
Column
Type
Size
Nulls
Auto
Default
Children
Parents
Comments
idtoll_history
int4
10
null
idtoll
int4
10
null
toll
.idtoll
fk_toll_toll_history
R
idunit
int4
10
null
unit
.idunit
fk_toll_unit
R
date
timestamptz
35,6
null
Indexes
Constraint Name
Type
Sort
Column(s)
toll_history_pkey
Primary key
Asc
idtoll_history
Relationships
Close relationships within degrees of separation
One
Two degrees
One implied
Two implied