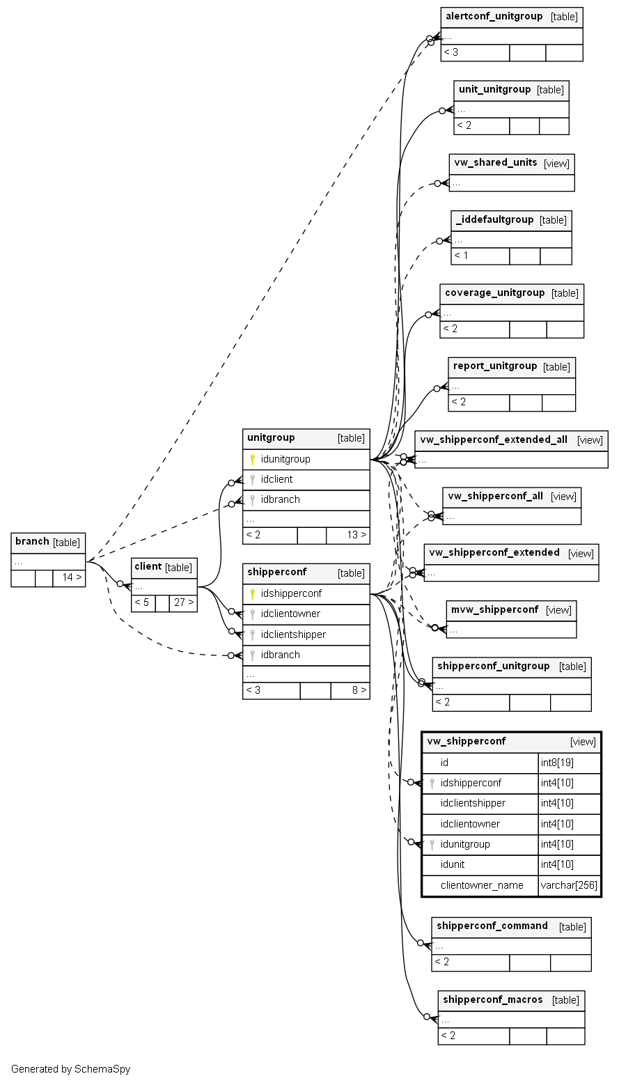
vw_shipperconf


Columns

Column Type Size Nulls Auto Default Children Parents Comments
id int8 19 null
idshipperconf int4 10 null
shipperconf.idshipperconf Implied Constraint R
idclientshipper int4 10 null
idclientowner int4 10 null
idunitgroup int4 10 null
unitgroup.idunitgroup Implied Constraint R
idunit int4 10 null
clientowner_name varchar 256 null

Relationships

View Definition