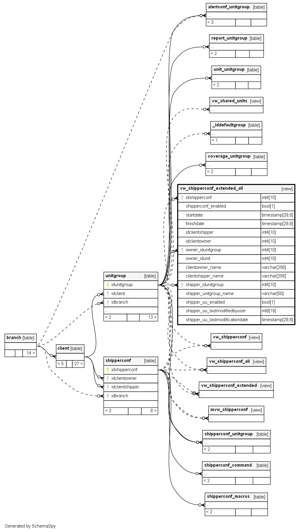
Columns
| Column | Type | Size | Nulls | Auto | Default | Children | Parents | Comments | |||
|---|---|---|---|---|---|---|---|---|---|---|---|
| idshipperconf | int4 | 10 | √ | null |
|
|
|||||
| shipperconf_enabled | bool | 1 | √ | null |
|
|
|||||
| startdate | timestamp | 29,6 | √ | null |
|
|
|||||
| finishdate | timestamp | 29,6 | √ | null |
|
|
|||||
| idclientshipper | int4 | 10 | √ | null |
|
|
|||||
| idclientowner | int4 | 10 | √ | null |
|
|
|||||
| owner_idunitgroup | int4 | 10 | √ | null |
|
|
|||||
| owner_idunit | int4 | 10 | √ | null |
|
|
|||||
| clientowner_name | varchar | 256 | √ | null |
|
|
|||||
| clientshipper_name | varchar | 256 | √ | null |
|
|
|||||
| shipper_idunitgroup | int4 | 10 | √ | null |
|
|
|||||
| shipper_unitgroup_name | varchar | 50 | √ | null |
|
|
|||||
| shipper_uu_enabled | bool | 1 | √ | null |
|
|
|||||
| shipper_uu_lastmodifiedbyuser | int8 | 19 | √ | null |
|
|
|||||
| shipper_uu_lastmodificationdate | timestamp | 29,6 | √ | null |
|
|


